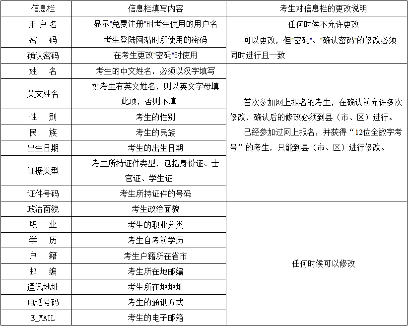
2018年4月云南自考报名入口:http://www.ynzk.cn 云南省第79次高等教育自学考试将于2018年4月14日至15日在全省各州(市)进行,现将考生报名须知公布如下: 一、概述 (一)云南省第79次高等教育自学考试继续使用网上报名,报名通过的考生将使用“12位全数字考号”。 (二)报名的基本流程为:第一步,在规定的时间内,考生自行上网填写自己的报名信息,同时选择报名信息确认点;第二步,考生根据网页上发布的有关公告,在规定的时间内到指定地点进行报名信息现场确认,只有通过现场确认的考生才视为报名成功。 (三)考生必须正确选择确认点。考生只能到所选择的确认点进行报名信息确认,并由确认点所属州(市)、县(市、区)招生考试机构组织安排考试。确认工作除了审核考生自行上网填写的报名信息外,还包括验证、照相、交费等报名手续。已经拥有“12位全数字考号”的考生的确认工作只需进行报考科目的缴费、认定。 (四)参加过自学考试并拥有“13位含字母考号”的考生,网上报名时要认真填写自己使用过的“13位含字母考号”,并在确认时由确认点所属招生考试机构审核,这样考生以往的考试成绩就能归并到“12位全数字考号”下,以便顺利毕业。 二、报名时间 (一)2018年2月26日至3月10日报考第79次高等教育自学考试,2018年3月8日至3月10日为学分互认试点专业集体报名时间,考生通过登录网站http://www.ynzk.cn自行录入报名有关信息;具体确认时间由各州(市)、县(市、区)招生考试机构的确认点通知。节假日正常休息。 (二)2018年3月10日下午17时,第79次高等教育自学考试网上报名工作结束。 三、报名有关操作说明 (一)免费注册 1、“免费注册”是为了让考生获得网上报名的登录用户名和密码。用户名和密码是使用网上报名系统的唯一依据,需要长期使用,考生必须牢记。 2、首次进行网上报名的考生,必须使用“免费注册”功能。已经参加过自考网上报名的考生,使用已经获得的“12位全数字考号”作为用户名,不进行“免费注册”操作。忘记用户名或密码的考生可以到当地县(市、区)招生考试机构查询,查询前要进行身份核实。 (二)登录 1、考生只有在登录之后才能进行网上报名操作。 2、对于没有获得“12位全数字考号”的考生,可以通过“免费注册”所得到的用户名及密码进行登录。 3、对于已经获得“12位全数字考号”的考生,可直接进行登录(以“12位全数字考号”作为用户名)。 (三)报名注意事项 考生必须认真阅读网页上省招考院以及考生所属州(市)、县(市、区)确认点的有关公告。 1、考生基本信息栏说明
2、填写报考课程时,考生每次考试最多只能选择四门课程,同一时间段只能选择一门课程。 3、报考下列专业的考生,必须具备下列资格,否则不能取得毕业证书。
4、填写13位准考证号 对于已经参加过我省第1次至第46次高等教育自学考试的考生而言,必须正确输入本人使用过的“13位含字母考号”。考生只有正确输入该号码,才能保证考生以前所有的合格成绩被计算机系统采用。若因考生失误导致以前合格成绩不能采用,后果由考生自行负责。考生所输入的“13位含字母考号”必须经过确认点确认,才予以认可。在2005年12月以前没有参加我省自学考试的考生,不用填写此项。 (四)确认 1、考生网报完毕后,必须到所选确认点进行确认,只有通过现场确认,考生的报名信息才有效。否则,报名无效。 2、首次参加网上报名的考生,在参加现场确认时必须携带身份证、学历证明等有效证件。 3、确认过程包括验证、照相、交费等手续。 4、具体的确认工作由确认点组织。 |
